Действия водителя при ДТП

ПДД, КОАП и другие законодательные вехи. Разбор дорожных ситуаций. Не знание законов не освобождает от ответственности

Модераторы: владимир55, Shade, Sash, слава н

Аватара пользователя
Warlock
Сам... (Эксперт)
Сообщения: 3221
Зарегистрирован: 18 фев 2011, 16:54
Пол: Мужчина
Город, регион: Москва
Марка авто: 21214-20-47 2010г.в.
Благодарил (а): 5 раз
Поблагодарили: 14 раз

Действия водителя при ДТП

Сообщение Warlock »

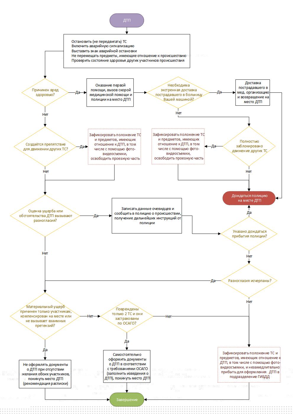
С июля 2015 года вступили в силу поправки в Правила дорожного движения, регламентирующие порядок действий водителей транспортных средств после дорожно-транспортного происшествия, к которому они причастны, в структуре официального сайта Госавтоинспекции был реализован специальный информационно-справочный ресурс. Данный ресурс содержит в себе алгоритм действий водителей транспортных средств, которые попали в ДТП.

Интерактивный вариант алгоритма действий

упрощенный вариант алгоритма действий при ДТП(кликни на картинку будет крупнее)
Вложения
pri_dtp.jpg

Ответить

Вернуться в «Право Налево»